ລະບົບການເກັບຂໍ້ມູນແບັດເຕີຣີທີ່ມີຢູ່ໃນລະບົບໄຟຟ້າ 2570kWH

ລະບົບການເກັບຂໍ້ມູນແບັດເຕີຣີທີ່ມີຢູ່ໃນລະບົບໄຟຟ້າ 2570kWH

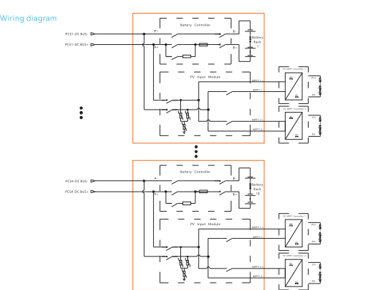
ລະບົບການຈັດເກັບກໍາແບັດເຕີຣີປະຈໍາເດືອນທີ່ປະກອບມີໂມດູນການຄຸ້ມຄອງພະລັງງານ, ລະບົບການຄຸ້ມຄອງພະລັງງານ, ແລະຫນ່ວຍງານການແຈກຢາຍໄຟໄຫມ້ທີ່ຢູ່ໃນຕູ້ເກັບມ້ຽນມາດຕະຖານ. ລະບົບສະເຫນີຂໍ້ດີດັ່ງກ່າວເຊັ່ນ: ມາດຕະຖານ, ການອອກແບບແບບໂມດູນ, ການຂົນສົ່ງງ່າຍ, ແລະການຕິດຕັ້ງໄວ. ມັນຖືກນໍາໃຊ້ຢ່າງກວ້າງຂວາງໃນການເຊື່ອມໂຍງພະລັງງານພະລັງງານທົດແທນ, Peak Shaving ແລະ Valley ການຕື່ມ, MicrogRids, ການສະຫນອງພະລັງງານ, ແລະການເພີ່ມປະສິດທິພາບຂອງພະລັງງານສໍາລັບສວນສາທາລະນະແລະພະລັງງານ.
ຕົວແບບ:2570kWh

ສົ່ງສອບຖາມ

ລາຍ​ລະ​ອຽດ​ຜະ​ລິດ​ຕະ​ພັນ

ຄຸນນະສົມບັດຜະລິດຕະພັນ

ຄວາມເຢັນທາງອາກາດໂດຍບໍ່ມີອາກາດ

ການຄຸ້ມຄອງຄວບຄຸມອຸນຫະພູມ, ຄວາມແຕກຕ່າງຂອງອຸນຫະພູມຂະຫນາດນ້ອຍຂອງ

ຫຼັກ Electric, ຊີວິດຍາວ;

2.photovoltaica Coupling Access Access, ກົງກັບຊຸດຂອງ MPPT

ຕົວຄວບຄຸມ, ປະສິດທິພາບສູງຂອງການແປງພະລັງງານໄຟຟ້າ.

3.Pack Level + ການຕໍ່ສູ້ກັບໄຟທັງຫມົດ, ນ້ໍາຫອມ, ນ້ໍາຫອມ. ໄຟໄຫມ້ໄວ

ການດັບສູນ, ຄວາມປອດໄພແລະຄວາມຫນ້າເຊື່ອຖືສູງ;

4, ຮູບແບບການອອກແບບກ່ອນການຕິດຕັ້ງແບບບໍ່ໄດ້, ຫນ້ອຍກວ່າ 28T, ສາມາດໂດຍກົງ

ກ່ອງທັງຫມົດ Univer Univer Sal ການຂົນສົ່ງ, ບໍ່ຈໍາເປັນຕ້ອງແບ່ງປັນຊອງ

ການຂົນສົ່ງ, ບໍ່ມີວຽກຕິດຕັ້ງແບດເຕີລີ່ໃນເວັບໄຊ.


ຄວາມເຢັນທາງອາກາດໂດຍບໍ່ມີອາກາດ

ການຄຸ້ມຄອງຄວບຄຸມອຸນຫະພູມ, ຄວາມແຕກຕ່າງຂອງອຸນຫະພູມຂະຫນາດນ້ອຍຂອງ

ຫຼັກ Electric, ຊີວິດຍາວ;

2.photovoltaica Coupling Access Access, ກົງກັບຊຸດຂອງ MPPT

ຕົວຄວບຄຸມ, ປະສິດທິພາບສູງຂອງການແປງພະລັງງານໄຟຟ້າ.

3.Pack Level + ການຕໍ່ສູ້ກັບໄຟທັງຫມົດ, ນ້ໍາຫອມ, ນ້ໍາຫອມ. ໄຟໄຫມ້ໄວ

ການດັບສູນ, ຄວາມປອດໄພແລະຄວາມຫນ້າເຊື່ອຖືສູງ;

4, ຮູບແບບການອອກແບບກ່ອນການຕິດຕັ້ງແບບບໍ່ໄດ້, ຫນ້ອຍກວ່າ 28T, ສາມາດໂດຍກົງ

ກ່ອງທັງຫມົດ Univer Univer Sal ການຂົນສົ່ງ, ບໍ່ຈໍາເປັນຕ້ອງແບ່ງປັນຊອງ

ການຂົນສົ່ງ, ບໍ່ມີວຽກຕິດຕັ້ງແບດເຕີລີ່ໃນເວັບໄຊ.





ໃບ



ແບບ E2570-400-a

ຂ້າງຄຽງແບດເຕີລີ່
ພາລາມິເຕີ
ປະເພດຈຸລັງ LFP 314A ມາ
ຄວາມສາມາດແລະການຕັ້ງຄ່າ 16.077KWH / 1P16S
ຄວາມສາມາດແລະຈໍານວນ 2570kWH / 10x16
ຄ່າທໍານຽມ / ຄ່າທໍານຽມ ≤0.5C
ຄວາມເລິກຂອງການລົງຂາວ 95% doD
ຈໍານວນຮອບວຽນ 8000CLS (0.5p, 25 ± 2 ℃, @ 70% soh)
ຈໍານວນຂອງແກັບອຸນຫະພູມ 1280

Inverter DC Side
ພາລາມິເຕີ
ປະຈຸບັນ 157AX10
ຈັດອັນດັບພະລັງງານ 1285kW

ພາລາມິເຕີ Side PV DC
ຈໍານວນວົງຈອນປ້ອນຂໍ້ມູນ 20 ວິທີ (ເປັນທາງເລືອກ 2 PV MPPT Controllers)
ປະຈຸບັນ 168AX20AXWAY
ຈັດອັນດັບພະລັງງານ 120kWx20way

ພາລາມິເຕີຂອງລະບົບ
ເຄື່ອງແຮງໄຟຟ້າ 716.8V ~ 921.6V
ອັດຕາແຮງດັນ 819.2v
ອຸນຫະພູມໃນການເຮັດວຽກ -30 ~ 55 ℃ (Deating ຂ້າງເທິງ 40 ° C)
ຄວາມຊຸ່ມຊື່ນທີ່ກ່ຽວຂ້ອງ 0 ~ 95% RH, ບໍ່ຂົ້ນ
ຂະຫນາດ (w * d * h) 6058 × 2438 × 2696mm
ນໍ້າຫນັກ <26t
ipgrade IP54 (ເຄື່ອງຄົບຖ້ວນ)
ສຽງລົບກວນ <70db
ແນວຄວາມຄິດທີ່ເຢັນ ການບັງຄັບໃຫ້ມີອາກາດເຢັນ



Hot Tags: 2570KWH ແບດເຕີຣີທີ່ບັນຈຸ ລະບົບການເກັບຮັກສາພະລັງງານ
ສົ່ງສອບຖາມ
ກະລຸນາຮູ້ສຶກວ່າບໍ່ເສຍຄ່າເພື່ອໃຫ້ການສອບຖາມຂອງທ່ານໃນແບບຟອມຂ້າງລຸ່ມນີ້. ພວກເຮົາຈະຕອບກັບທ່ານໃນ 24 ຊົ່ວໂມງ.
X
ພວກເຮົາໃຊ້ cookies ເພື່ອສະເຫນີໃຫ້ທ່ານມີປະສົບການການຊອກຫາທີ່ດີກວ່າ, ວິເຄາະການເຂົ້າຊົມເວັບໄຊທ໌ແລະປັບແຕ່ງເນື້ອຫາ. ໂດຍການນໍາໃຊ້ເວັບໄຊທ໌ນີ້, ທ່ານຕົກລົງເຫັນດີກັບການນໍາໃຊ້ cookies ຂອງພວກເຮົາ. ນະໂຍບາຍຄວາມເປັນສ່ວນຕົວ