English
Español
Português
русский
Français
日本語
Deutsch
tiếng Việt
Italiano
Nederlands
ภาษาไทย
Polski
한국어
Svenska
magyar
Malay
বাংলা ভাষার
Dansk
Suomi
हिन्दी
Pilipino
Türkçe
Gaeilge
العربية
Indonesia
Norsk
تمل
český
ελληνικά
український
Javanese
فارسی
தமிழ்
తెలుగు
नेपाली
Burmese
български
ລາວ
Latine
Қазақша
Euskal
Azərbaycan
Slovenský jazyk
Македонски
Lietuvos
Eesti Keel
Română
Slovenski
मराठी
Srpski језик
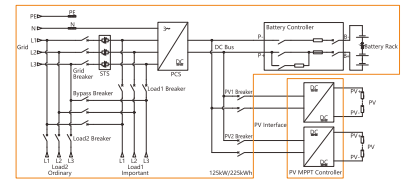
ຄຸນນະສົມບັດຜະລິດຕະພັນ
ຄວາມຫນາແຫນ້ນຂອງພະລັງງານ 1,HIF, ການເຊື່ອມໂຍງທີ່ສູງ, ແລະຂະຫນາດກະທັດຮັດ
ດ້ວຍການຕິດຕັ້ງງ່າຍ;
2. 2.Supports Photovoltaic DC Access ແລະ Confecture MPPT
ຕົວຄວບຄຸມ, ສ້າງແບບຟອມ PV-ess ess microgrid ຂອງ DC-ess ess;
3.4G ແລະ Wi-Fi Online Online ທີ່ຕິດຕາມກວດກາ, ເປີດໃຊ້ງານ
ການກວດກາຫ່າງໄກສອກຫຼີກແລະຫຼຸດຜ່ອນວຽກງານໃນສະຖານທີ່;
4. ການນໍາໃຊ້ຄວາມຕ້ອງການທີ່ມີການດໍາເນີນງານແບບອັດຕະໂນມັດ
ແລະ Off-grid Switching ໃນຊ່ວງການຕັດທີ່ສູງສຸດແລະຮ່ອມພູ
ການຕື່ມຂໍ້ມູນ, ການສະຫນັບສະຫນູນການຄວບຄຸມປະສົມປະສານຂອງ BMS, PCs, ແລະ
EMS Systems ທີ່ມີການປົກປ້ອງຫຼາຍ;
5. ເບິ່ງພາຫະນະທີ່ມາດຕະຖານ, ຕາຂ່າຍໄຟຟ້າ Power, PV CACTCUIT
ການສູບນ້ໍາແລະການປ່ຽນ bypass, ປະສົມປະສານ
ການແຈກຢາຍລະບົບດ້ວຍການອອກແບບທຸກຢ່າງ;
6.CIDCE ການຄຸ້ມຄອງທີ່ຢູ່ແລະຄຸ້ມຄອງພະລັງງານ
ລະບົບ, ໂດຍໃຊ້ເວລາປ່ຽນຫນ້ອຍກວ່າ 20 milliseconds
ລະຫວ່າງແຫຼ່ງອໍານາດຫຼາຍ;
7.supports 1 + 1 ການປະຕິບັດງານຂະຫນານ.

|
ຂໍ້ມູນສະເພາະ |
|||
| ຮູບແບບ | ests100-200kwh-400-a | ests125 -225KWH-400-A | |
|
ພາລາມິເຕີແບັດເຕີຣີ DC |
ປະເພດຈຸລັງ | LFP 280AG | LFP 314A ມາ |
| ຄວາມສາມາດແລະການຕັ້ງຄ່າຂອງຊອງ | 14.336kWH / 1P16S | 16.077KWH / 1P16S | |
| ຄວາມອາດສາມາດຂອງຫມໍ້ໄຟແລະປະລິມານຊອງ | 200KWH / 14 | 225KWH / 14 | |
| ຂອບເຂດຫມໍ້ໄຟແບດເຕີຣີ | 627V ~ 806V | ||
| ຮັບຜິດຊອບ / ປ່ອຍ C-rating & ປະຈຸບັນ | 0.5C, 140A | 0.5C, 157a | |
| ດັດສະນີວົງຈອນ | 8000CLS (0.5p, 25 ± 2 ℃, @ 70% soh) | ||
| ຈຸດຕິດຕາມອຸນຫະນະ | 112 | ||
|
ຕົວກໍານົດຂອງ DC Side PV (ດ້ານຂ້າງຂອງ MPPT) |
ພະລັງງານປ້ອນຂໍ້ມູນສູງສຸດ | 200kw | |
| ປະຈຸບັນການປ້ອນຂໍ້ມູນສູງສຸດ | 320A | ||
| ແຮງດັນໄຟຟ້າລະດັບແຮງດັນໄຟຟ້າ / ລົດເມລະບົບໄຟຟ້າ | 650v ~ 800V | ||
| ເຄື່ອງປ້ອນຂໍ້ມູນປ້ອນຂໍ້ມູນ | 2PCS 250A / 1000vDC / 2P, 2P / 250A / 1000vDC / 2P, ທີ່ສອດຄ້ອງກັບ 2 ຫົວຫນ່ວຍຄວບຄຸມ PVPPPT |
||
|
ຄອມພີວເຕີ້ Coonected Grid-Coonected ຕົວກໍານົດການຂ້າງຄຽງ |
ພະລັງງານ AC | 100kW | 125kW |
| ພະລັງງານສູງສຸດ AC | 110kW | 137.5KW | |
| ປະຈຸບັນ | 152A | 190a | |
| ອະນຸວາດ | <3% | ||
| ສ່ວນປະກອບຂອງ DC | <0.5% LPN | ||
| ປະເພດຕາຂ່າຍໄຟຟ້າ | 3W + N + PE | ||
| ເຄື່ອງແຮງໄຟຟ້າ | 360vac ~ 440vac | ||
| ລະດັບຄວາມຖີ່ | 45 ~ 55hz / 55 ~ 65hz | ||
| ປັດໄຈພະລັງງານ | -1 ~ 1 | ||
|
pcs ເກາະ ຕົວກໍານົດການຂ້າງຄຽງ |
ພະລັງງານຜົນຜະລິດ | 100kW | 125kW |
| ອໍານາດຜົນຜະລິດທີ່ສູງສຸດໄລຍະດຽວ | 60kW | ||
| ອັດຕາແຮງດັນຜົນຜະລິດ | 400V | ||
| ຄວາມຖີ່ຂອງຜົນຜະລິດ | 50 / 60hz | ||
| ເຄີ່ງການ | <3% | ||
| ຄວາມສາມາດເກີນກໍາລັງ | 110% 10 ນາທີ | ||
|
ການໂອນເງິນຕາຕະລາງ ການຕັ້ງຄ່າສະຫຼັບ |
ການປ່ຽນ andpass endenance | 250A / 400vac | |
| ປ່ຽນບັນຈຸ | 250A / 400vac | ||
| grid Switch | 400A / 400vac | ||
| ເຊ | 305A / 200kW | ||
| ເວລາປ່ຽນ | <20ms | ||
|
ພາລາມິເຕີຂອງລະບົບ |
ປະສິດທິພາບຂອງລະບົບສູງສຸດ | ≥90% | |
| ອຸນຫະພູມໃນການເຮັດວຽກ | -30 ~ 55 ℃ -305 ~ 55 ℃ (Deating ຂ້າງເທິງ 40 ° C) | ||
| ຄວາມຊຸ່ມຊື່ນທີ່ກ່ຽວຂ້ອງ | 0 ~ 95% RH, ບໍ່ຂົ້ນ | ||
| ຂະຫນາດ (l * d * h) | 1600 × 1050 × 2050mm | ||
| ນ້ໍາຫນັກ | 2300kg | ||
| ipgrade | IP54 IP54 (ເຄື່ອງຄົບຖ້ວນ) | ||
| ສຽງລົບກວນ | <70db | ||
| ປະເພດການເຊື່ອມຕໍ່ເຄືອຂ່າຍ | 4G / WiFi / 4G / WiFi / Ethernlink | ||
| ການປ້ອງກັນໄຟ | aerosol | ||
| ສະແດງ LCD Screen LCD | |||